网站首页
关于我们
公司介绍
企业文化
资质荣誉
专利证书
检测报告
厂区环境
产品中心
复合绝缘子
氧化锌避雷器
隔离开关
高压熔断器
电力设备接线防护套
智能配电变压器综合配电柜
高压真空断路器
铁附件
新闻中心
公司新闻
行业新闻
支部建设
党组织建设
党员活动
工会组织
联系我们
国文股份
400-101-0306
新闻中心
您的位置:
首页
> 新闻中心 >
公司新闻
公司新闻
行业新闻
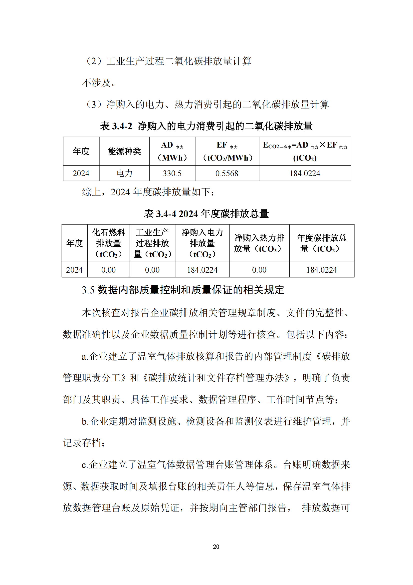
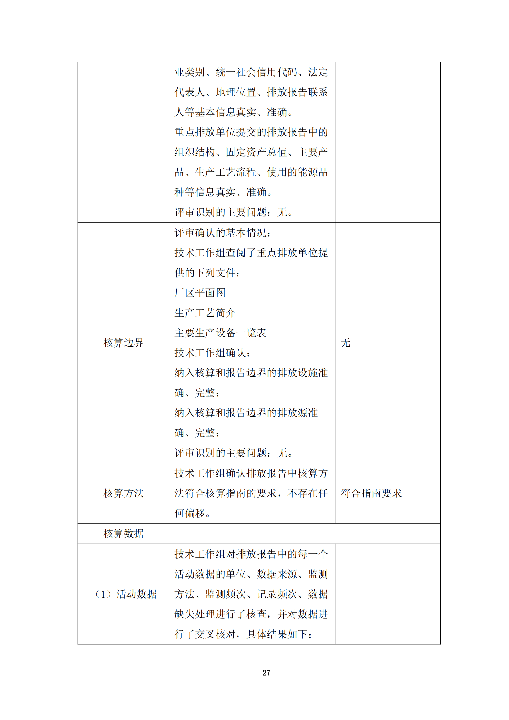
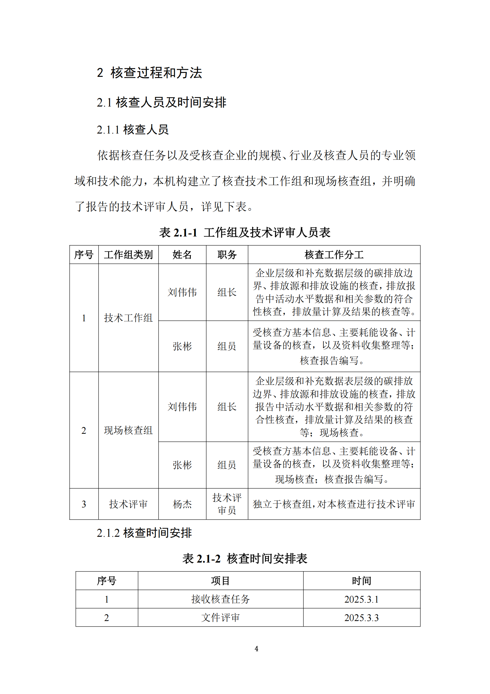
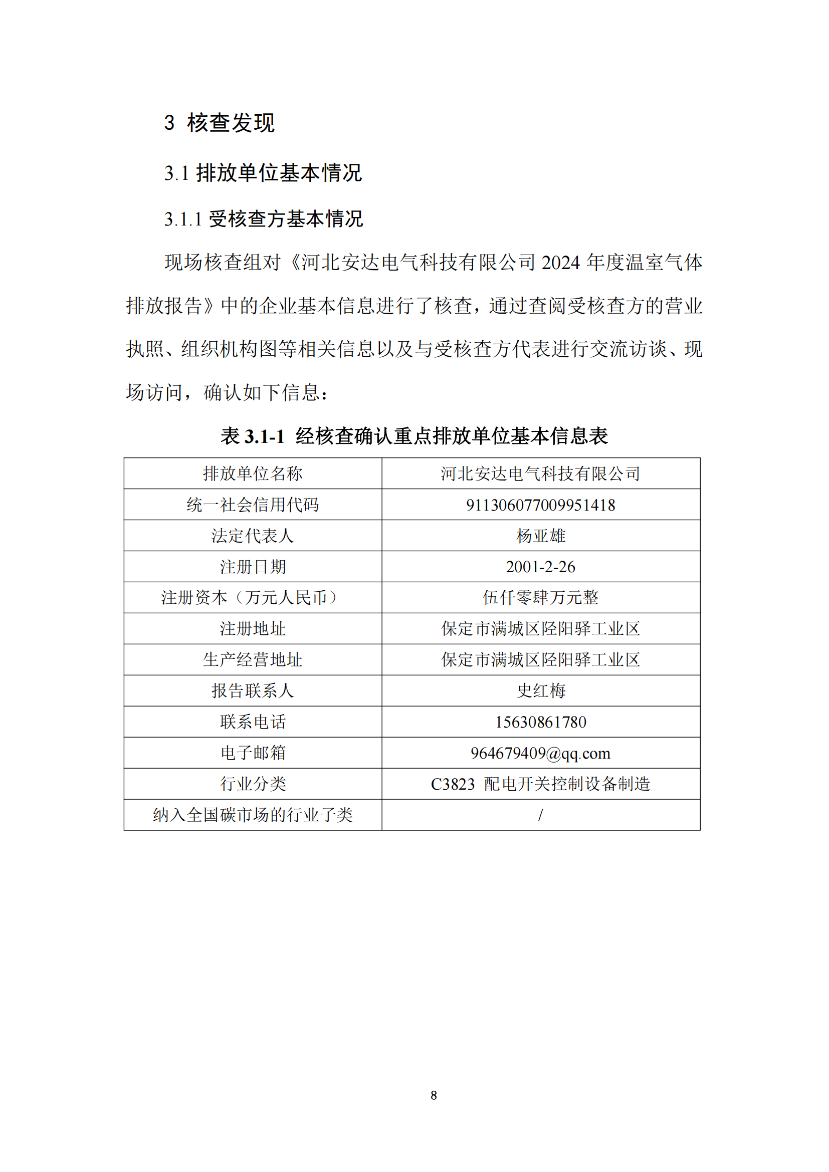
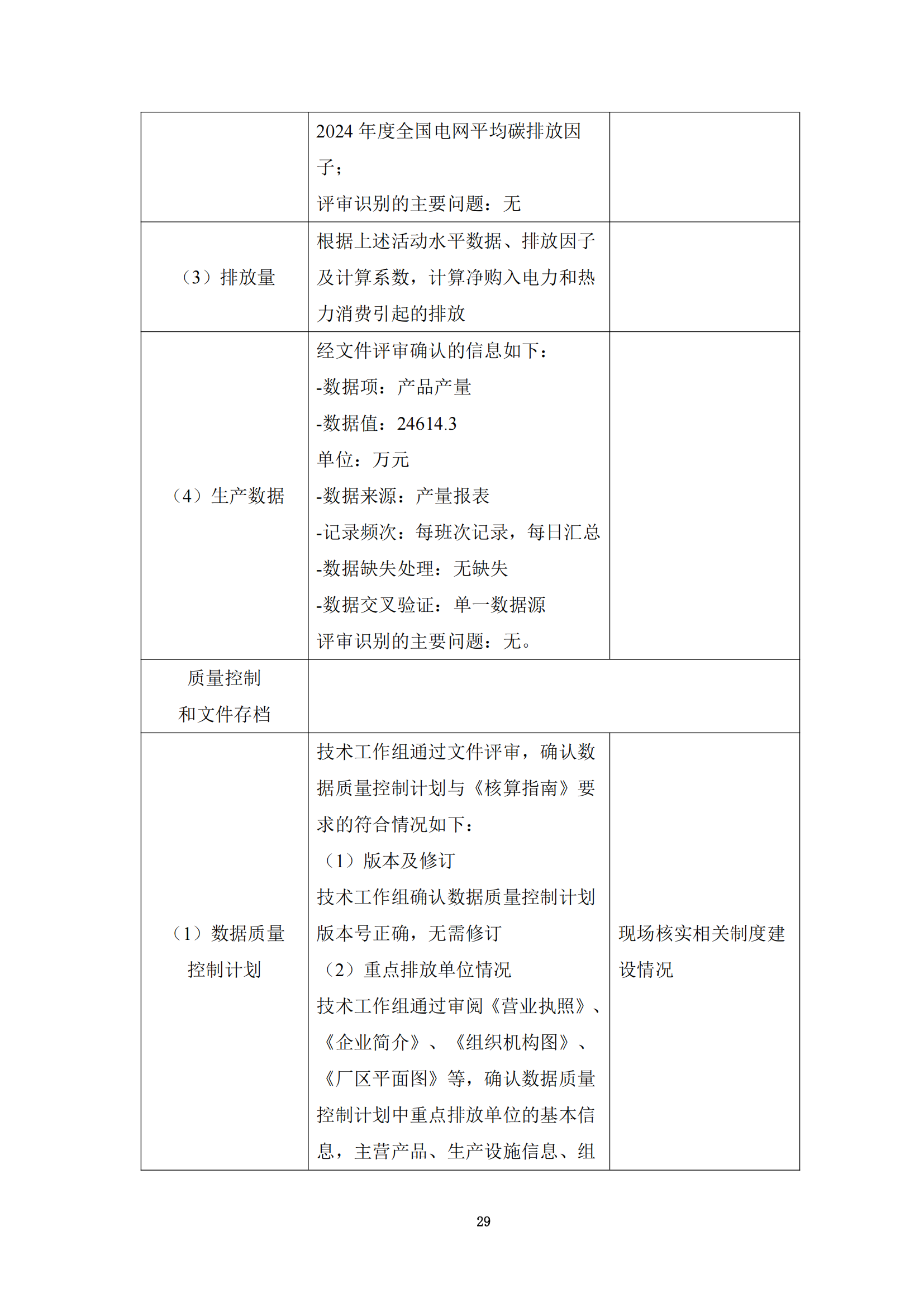
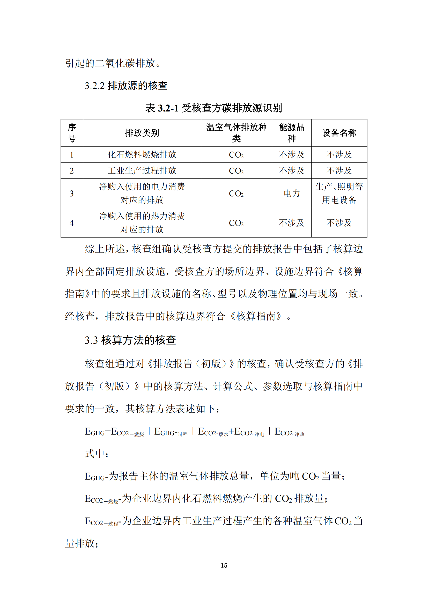
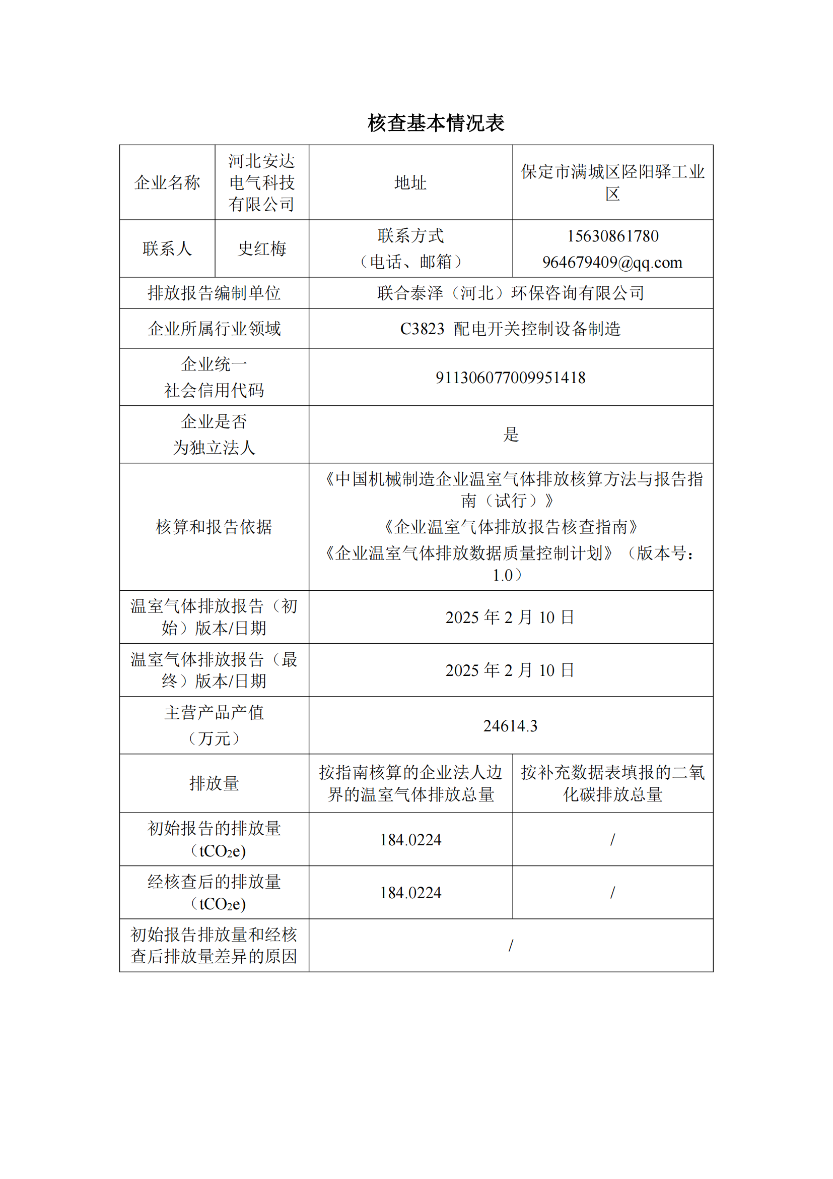
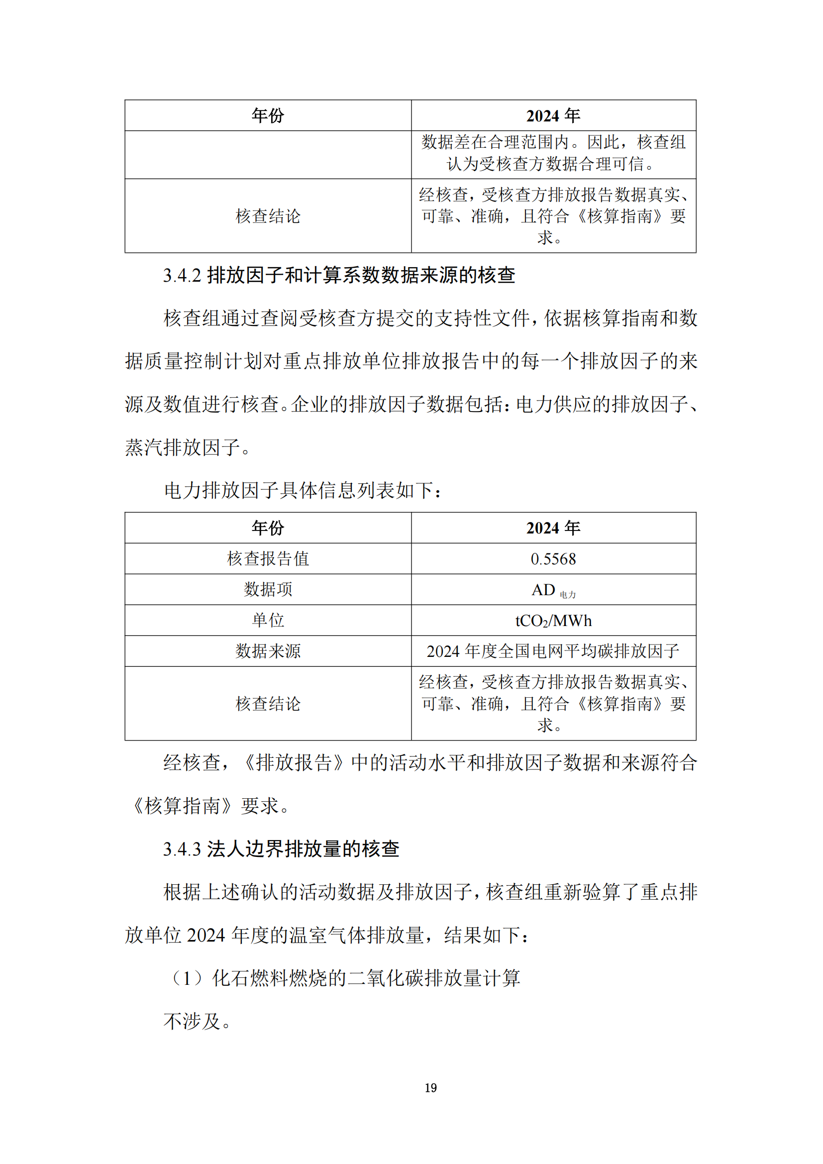
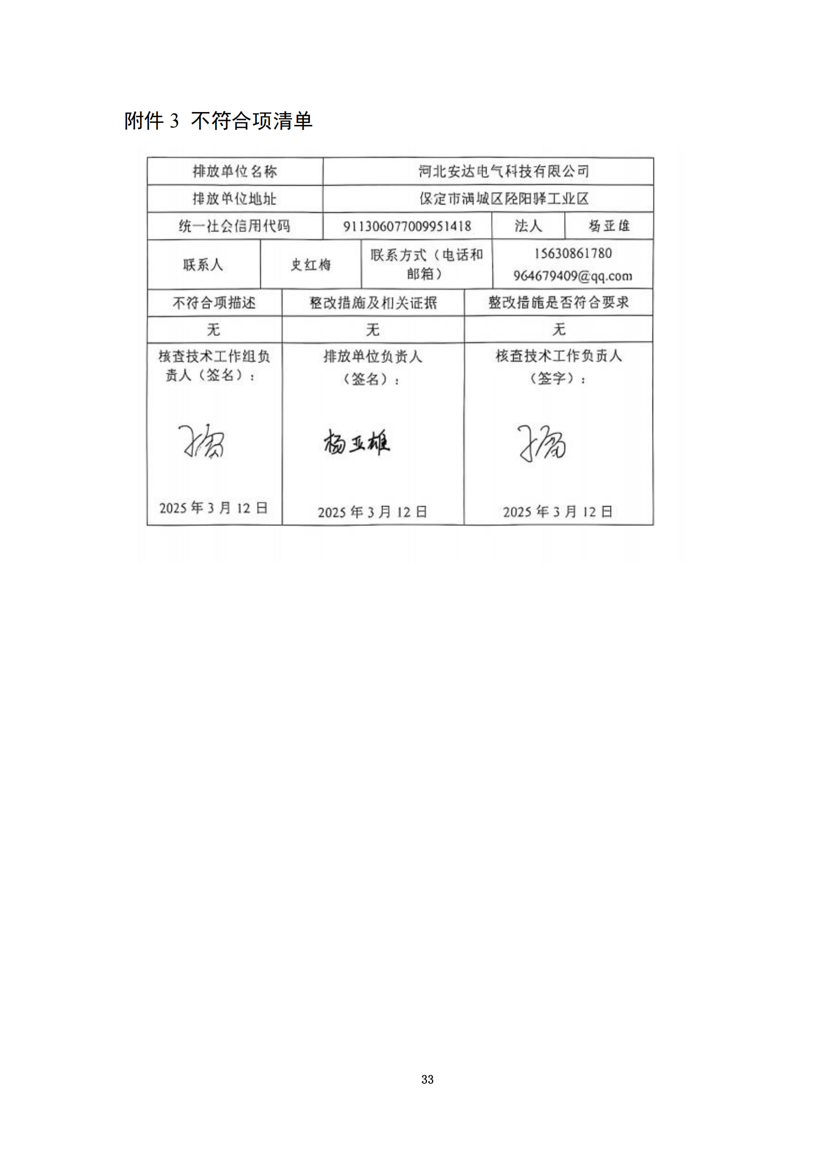
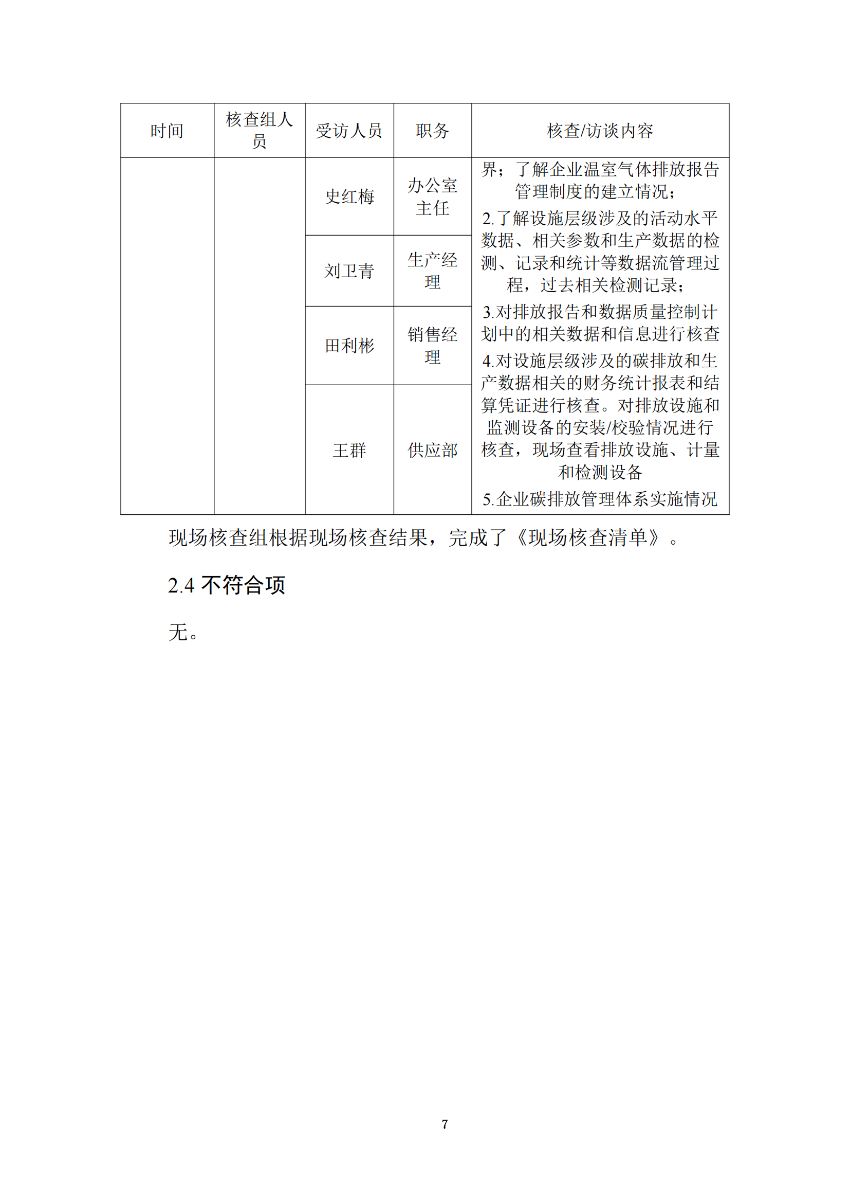
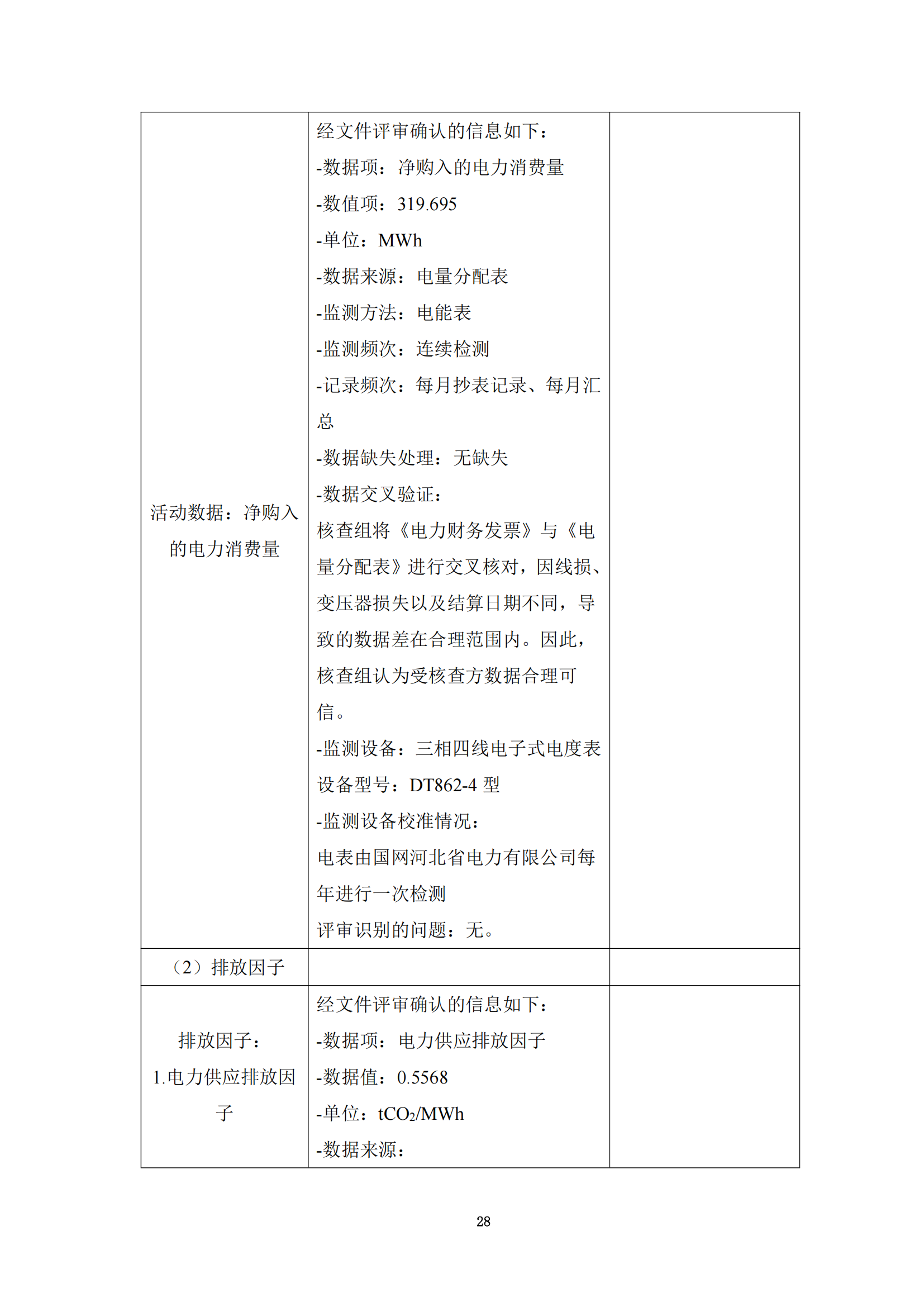
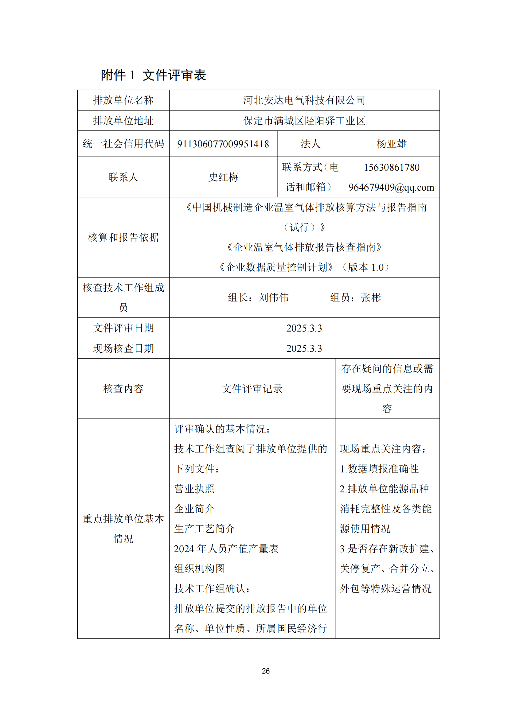
河北安达电气科技有限公司温室气体核查报告
添加时间:2025-04-29 09:56:58 浏览次数:570
上一篇:
河北安达电气科技有限公司 社会责任报告
下一篇:
产品碳足迹报告
首页
电话
产品
返回顶部
400-101-0306
扫描二维码
冀公网安备 13060702000173号